| Index | wersja polska |
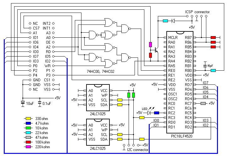
The presented device emulates the floppy disk subsystem of an MD-100 unit, except that the files are stored in EEPROM chips instead of floppy disk. The storage capacity can be in range 128 to 512 kB, depending of the number of installed memory chips. The parallel and serial port aren't implemented.
Unlike the original MD-100, it doesn't need a separate power supply. The current consumption is only a few mA during data access, and negligible when the device is idle.
A Microchip PIC microprocessor was chosen for the project, because it features a "Parallel Slave Port" which can be directly connected to a system bus.



The program was written in C language and compiled with a free version of the Microchip MCC18 compiler. It's based on the original code in the HD6305Y1 microprocessor.
Contents of the archive pic100.zip:
The thickness of the board needs to be 0.8mm, because the 2x15 pin connector is mounted on its edge.
The disk image stored in the EEPROM chips can be read and written through the I2C connector. Its contents can be manipulated with an utility md100.